Features:
- Phasenabschnitt
- 2 Kanäle je 300W
- Grundhelligkeit
- Einschalthelligkeit
- Verhalten bei Busspannungswiederkehr (auch letzter Wert möglich)
- Verhalten beim Empfang eines Wertes (andimmen oder anspringen)
- Wertobjekt
- Lesen der Objekte
- Rückmeldeobjekte (1bit + 1Byte)
- Sperrfunktion
- Lichtszenenfunktionen
Beschreibung:
Vorsicht beim Arbeiten an 230V Netzstrom, es ist lebensgefährlich !
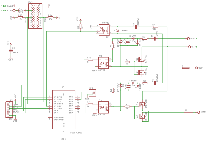
Diese Schaltung besteht im Lastteil aus 4 Mosfet’s (IRFP 460), die mit 18,5A / 500V sehr robust dimensioniert sind. Zurzeit ist die Schaltung mit Lasten bis 300W getestet und zeigt in diesem Betrieb keinen nennenswerte Erwärmung. Angesteuert wird die Lastseite über Optokoppler von einem LPC 922, wie er von der Controllerplatine bekannt ist. Zur Erfassung der Netzspannung bzw. des Phasenwinkels wird ebenfalls ein Optokoppler eingesetzt. Die Schaltung arbeitet nach dem Phasenabschnittsprinzip, und ist somit für den Einsatz von ohmschen Lasten (Glüh- und Hochvolt Halogenleuchtmitten), sowie elektronischen Transformatoren geeignet. Bitte vor dem Einsatz von elektronischen Transformatoren prüfen, ob diese für den Einsatz an Dimmer geeignet sind.
Die Verbindung zum EIB wird wie gewohnt von einer Controllerplatine mit der neuen Grundschaltung. (z.B. LPC-4TE ab Version 3.42) hergestellt.
Weiterhin angedacht, aber noch nicht realisiert sind die Funktionen Dimmgeschwindikeit, Zeitfunktionen und Ausschalfunktion.
Beim Anschluss des Moduls ist auf den richtigen Anschluss von Phase und Neutral-Leiter zu achten.
Hier sind die Links zu den Eagle-Files aus dem Repo: Schaltplan, Layout.
Und hier der Link zum Reichelt-Warenkorb.

Workaround
Es gibt zu diesem Dimmer ein neues Workaround, der alte ist hinfällig:
Ersetzt R5 durch Widerstand 100k 1/4W reicht.
Ersetzt C7 durch Widerstand 100k 1/4W reicht.
Ersetzt R2 durch Widerstand 100k 1/4W reicht.
Ersetzt C2 durch Widerstand 100k 1/4W reicht.
Entfernt die zusätzlichen RC Glieder vom vorigen workaround, bzw lasst diese weg.
Entfernt D5 D7.
Achtung: Der Workaround ist bisher weder in die Eagle-Files übernommen noch in den Warenkorb !
Anmerkungen
![]() | Die vier MOSFETS sollten isoliert werden, da an ihrem Gehäuse 230V anliegen. Die Isolierung kann z.B. mit Schrumpfschlauch durchgeführt werden. |
![]() | Da die MOSFETs ziemlich hoch sind, kann es sehr eng zwischen ihnen und dem BC557 auf dem Controller Board werden. Deshalb empfehlen wir den BC557 auf die Rückseite des Controllers zu löten! Hierzu das mittlere Bein nach vorne biegen und gedreht einlöten |
Bestückungshilfe
Auf meiner Platine waren die Werte der Bauteile nicht aufgedruckt. Deshalb hier eine Liste der Bauteile mit Werten.
| Bauteil | "alter" Wert | Wert nach Workaround |
| R1 | 1k | 1k |
| R2 | 1k | 100k |
| R3 | 22k | 22k |
| R4 | 1k | 1k |
| R5 | 1k | 100k |
| R6 | 22k | 22k |
| R7 | 10k | 10k |
| R8 | 1k | 1k |
| R9 | 1k | 1k |
| R10 | 1k | 1k |
| R11 | 1k | 1k |
| R12 | 10k | 10k |
| R13 | entfällt ab Controller 3.43 | entfällt ab Controller 3.43 |
| R14 | entfällt ab Controller 3.43 | entfällt ab Controller 3.43 |
| D1 | 1N4007 | 1N4007 |
| D2 | ZPY12V | ZPY12V |
| D3 | 1N4007 | 1N4007 |
| D4 | 1N4007 | 1N4007 |
| D5 | 1N4007 | entfällt nach Workaround |
| D6 | ZPY12V | ZPY12V |
| D7 | 1N4007 | entfällt nach Workaround |
| C1 | 4,7µF | 4,7µF |
| C2 | 0,068µF | ersetzt durch WIDERSTAND 100kΩ |
| C3 | 4,7µF | 4,7µF |
| C5 | 100nF | 100nF |
| C6 | 0,068µF | 0,068µF |
| C7 | 0,068µF | ersetzt durch WIDERSTAND 100kΩ |



