Vorsicht beim Arbeiten an 230V Netzstrom, es ist lebensgefährlich !
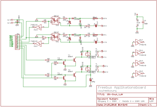
Mit dieser Applikation können 2 elektrische Verbraucher und 2 Taster oder Schalter direkt angeschlossen werden.
Die 2 Relais werden über Transistorschalter angesteuert. Mehr Aufmerksamkeit benötigt die Eingangseite wie folgt.
Die Schaltschwelle der Eingänge kann durch Ändern der Pullup-Widerstände im Bereich von
24V AC bis 215V AC variiert werden.
Seine Eingangsstrom bei 230V AC beträgt ca 2mA. Er besitzt ein Kondensatornetzteil,
wodurch die Verluste verschwindend gering sind.
Ersetzt man den WIMA Kondensator C1 durch einen
Widerstand kann der betreffende Eingang mit DC 12-30V betrieben werden
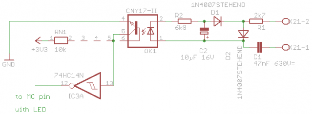
Nun aber erst mal zum Schaltplan eines einzelnen Eingangs....
An den Klemmen rechts wird die Eingangsspannung angelegt. C1 und R1 dienen als Vorwiderstand. Über D1 wird der
Elko C2 aufgeladen. Bei negativer Halbwelle an Klemmen X21-1 und X21-2 sperrt D1. Der Kondensator C1 wird jetzt
über D2 umgeladen. R2 dient zur Srombegrenzung des Optokopplers und reduziert die Restwelligekit soweit, dass
der nachgeschaltene Schmitt-Trigger durch die Restwelligkeit nicht schaltet. D.h. die Restwelligkeit muß kleiner sein
als die Hysterese des Schmitt-Triggers. Der Ein- und Ausschaltpegel kan man in nachflogender Tabelle erkennen:
| R-pullup kOhm | U Vac high | U Vac low | Leitwert pullup1/OHM |
| 2,2 | >260 | not tested | 454,545 |
| 2,7 | 246 | 217 | 370,370 |
| 3,3 | 217 | 194 | 303,030 |
| 3,9 | 194 | 174 | 256,410 |
| 4,7 | 175 | 158 | 212,766 |
| 5,6 | 156 | 142 | 178,571 |
| 6,8 | 138 | 127 | 147,059 |
| 8,2 | 126 | 116 | 121,951 |
| 10 | 112 | 103 | 100,000 |
| 12 | 100 | 92,5 | 83,333 |
| 15 | 88 | 82 | 66,667 |
| 18 | 80 | 74 | 55,556 |
| 22 | 72 | 67 | 45,455 |
| 27 | 64 | 60,5 | 37,037 |
| 33 | 58 | 55 | 30,303 |
| 39 | 53 | 50 | 25,641 |
| 47 | 48 | 46 | 21,277 |
| 56 | 45 | 42 | 17,857 |
| 68 | 40 | 38 | 14,706 |
| 82 | 37 | 35 | 12,195 |
| 100 | 33 | 32,5 | 10,000 |
| 120 | 30 | 29,6 | 8,333 |
| 150 | 26,5 | 27 | 6,667 |
| 180 | 25 | 24,3 | 5,556 |
| 220 | 23 | 22,5 | 4,545 |
| 270 | 21 | 20,5 | 3,704 |
| 330 | 19,6 | 19,3 | 3,030 |
| 390 | 18,3 | 17,8 | 2,564 |
| 470 | 16,7 | 16,4 | 2,128 |
| 560 | 15,4 | 15,2 | 1,786 |
| 680 | 14,3 | 14,08 | 1,471 |
| 820 | 12,8 | 12,6 | 1,220 |
| 1000 | 12,4 | 12,2 | 1,000 |
Hier noch der Schaltplan:

