Features:
- 2 Eingangs- Kanäle
- 2 x 6W Ausgangsleistung
Beschreibung:
In die Schaltung kann eine zentrale Audioquelle wie z.B. eine Hausbeschallung (z.B. Radio) eingespeist werden. Diese Audioquelle kann dann von beiden Ausgangs- Lautsprecherpaaren wiedergegeben werden. Optional kann an jedem Ausgangs- Lautsprecherpaar eine zweite Audioquelle wiedergegeben werden, welche jeweils über den zugehörigen Eingang am Audioaktor eingespeist wird. Diese zweite Quelle kann dann nur von dem entsprechenden Ausgangs- Lautsprecherpaar wiedergegeben werden. Hier ist z.B. der Anschluss einer im Raum befindlichen Stereoanlage möglich.
Über die beiden integrierten Verstärkerstufen können Leistungen von 2x 6W abgerufen werden.
Die Höhen- und Tiefenregelung, sowie das Ein-und Ausschalten der Verstärkerstufe erfolgt über KNX (EIB -Bus ).
Das umschalten der Audioquellen erfolgt natürlich auch über den KNX (EIB -Bus )
Auf dem Controller ist eine Firmware zu installieren. Diese lässt dann eine Bedienung des Audioaktors über Taster zu. Hier kann dann selbst bestimmt werden, welche Funktionen dem Nutzer in den einzelnen Räumen zur Verfügung gestellt werden. Sinnvoll sind hier sicherlich die Lautstärkenreglung und die Wahl der Audioquelle.
Mit der ETS muss man die Dimmerapplikation (1032Gira) laden .
Als Applikationssoftware kommt eine spezielle anstatt die des 2-fach Dimmers zum Einsatz.
Mit der Zwangsstellung kann man die Audioquellen umschalten und
mit Lastausfall die Höhen , Kurzschlussobjekt die Bässe.
Funktion:
Der Audioaktor 2fach kann 2 Räume unabhängig beschallen.
Folgende Funktionen sind pro Verstärker verfügbar:
• Ein/Aus
• Lautstärke lauter/leiser
• Lautstärke auf festen Wert setzen
• Eingangskanal auf festen Wert setzen
• Bässe schrittweise anheben/absenken
Kurzschlussobjekt 1 Bit Objekt zum schrittweisen Erhöhen oder Vermindern der Basslautstärke.
Mit dem Senden einer „1“ wird der Bass lauter, mit dem Senden einer „0“ wird der Bass leiser.
• Höhen schrittweise anheben/absenken
Lastausfall 1 Bit Objekt zum schrittweisen Erhöhen oder Vermindern der Höhen-Lautstärke.
Mit dem Senden einer „1“ werden die Höhen lauter, mit dem Senden einer „0“ werden die Höhen leiser.
Die Software ist im download Bereich zu finden.
Hier ist der Link zu den Eagle-Files. und dem entsprechenden Reichelt Warenkorb
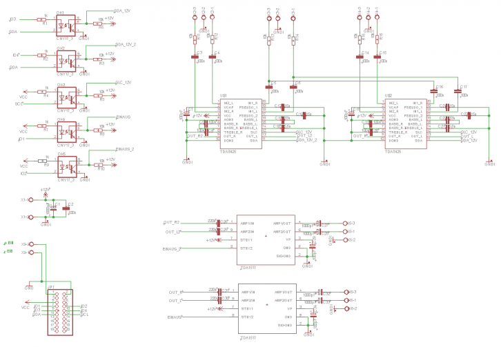
Im Anschluss noch die Schaltung:


